That dig is going directly to unbound, demonstrating that unbound is responsible for your observation rather than Pi-hole.
SERVFAIL is just a generic error message indicating a server side resolution failure, making it somewhat hard to troubleshoot.
It could have a variety of causes, e.g. authoritative servers for a given domain may not have been able to reply in time, either due to heavy load or because they are located too far away from you, or something in their DNS configuration is off, or they are actively discarding requests from your IP range, or something upstream of you is interfering with accessing them (e.g. your ISP).
For some of those causes, this may only be temporary glitch, in which case repeating the request should be successful.
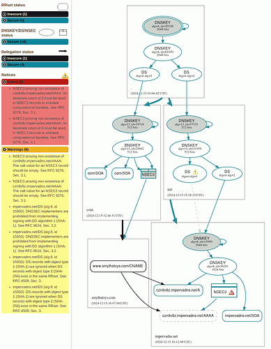
For www.smythtoys.com, there seem to be indeed some errors in its DNSSEC configuration currently (sourced from dnsviz.net):
Still, those DNS configuration issues don't stop that domain from being resolved for me.
If the issue persists, you could consider to investigate why unbound is producing SERVFAILs when talking to authoritative servers - for hints, see e.g. Need help and techniques to debug DNS failure on Facebook and Instagram using Pihole with Unbound - #8 by deHakkelaar.
